新闻中心

新闻中心

News Center

GB50166-2019《火灾自动报警系统施工及验收标准》全文,2020年3月1日起实施!

发布时间:2021年12月20日

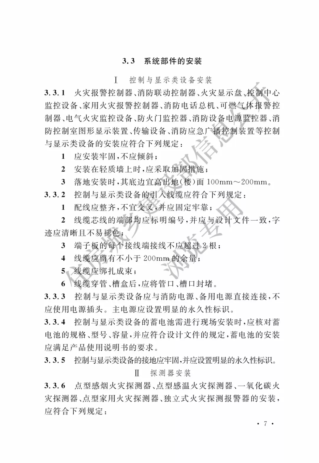
今日,住建部公布了GB50166-2019《火灾自动报警系统施工及验收标准》,自2020年3月1日起实施。其中,第5.0.6条为强制性条文。原国家标准《火灾自动报警系统施工及验收规范》(GB50166-2007)同时废止。

《火灾自动报警系统施工及验收标准》GB50166-2019调整的内容如下:

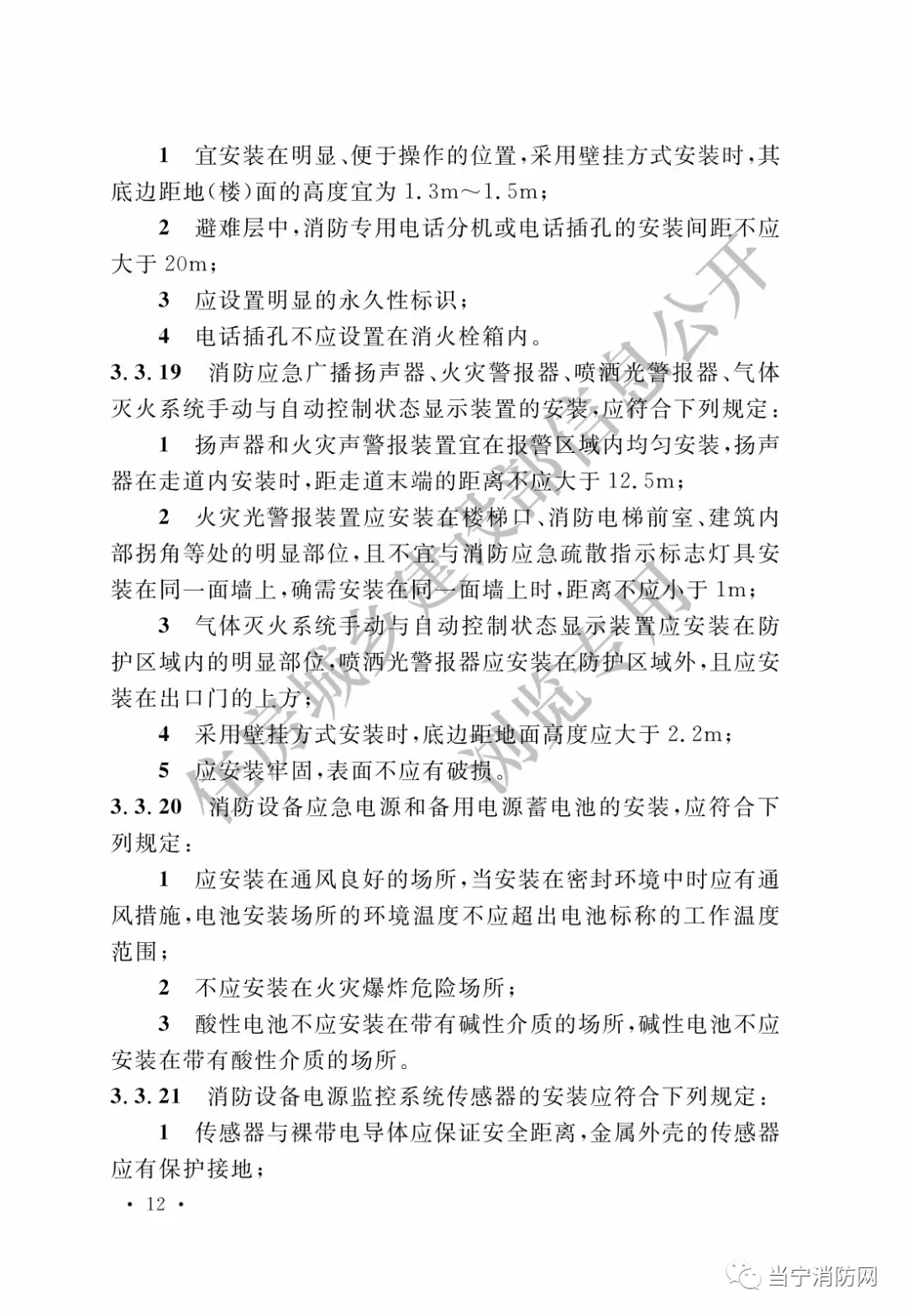
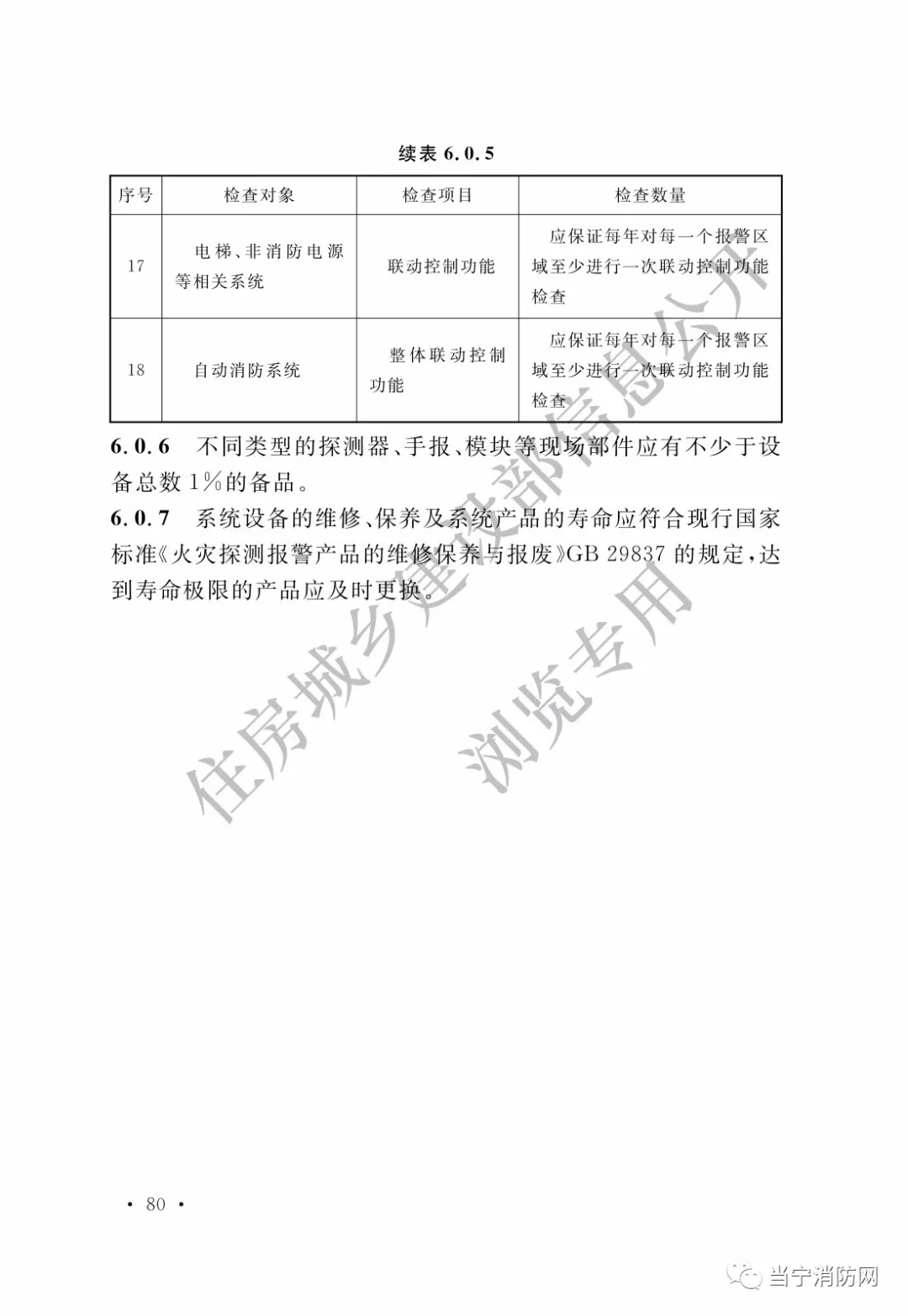
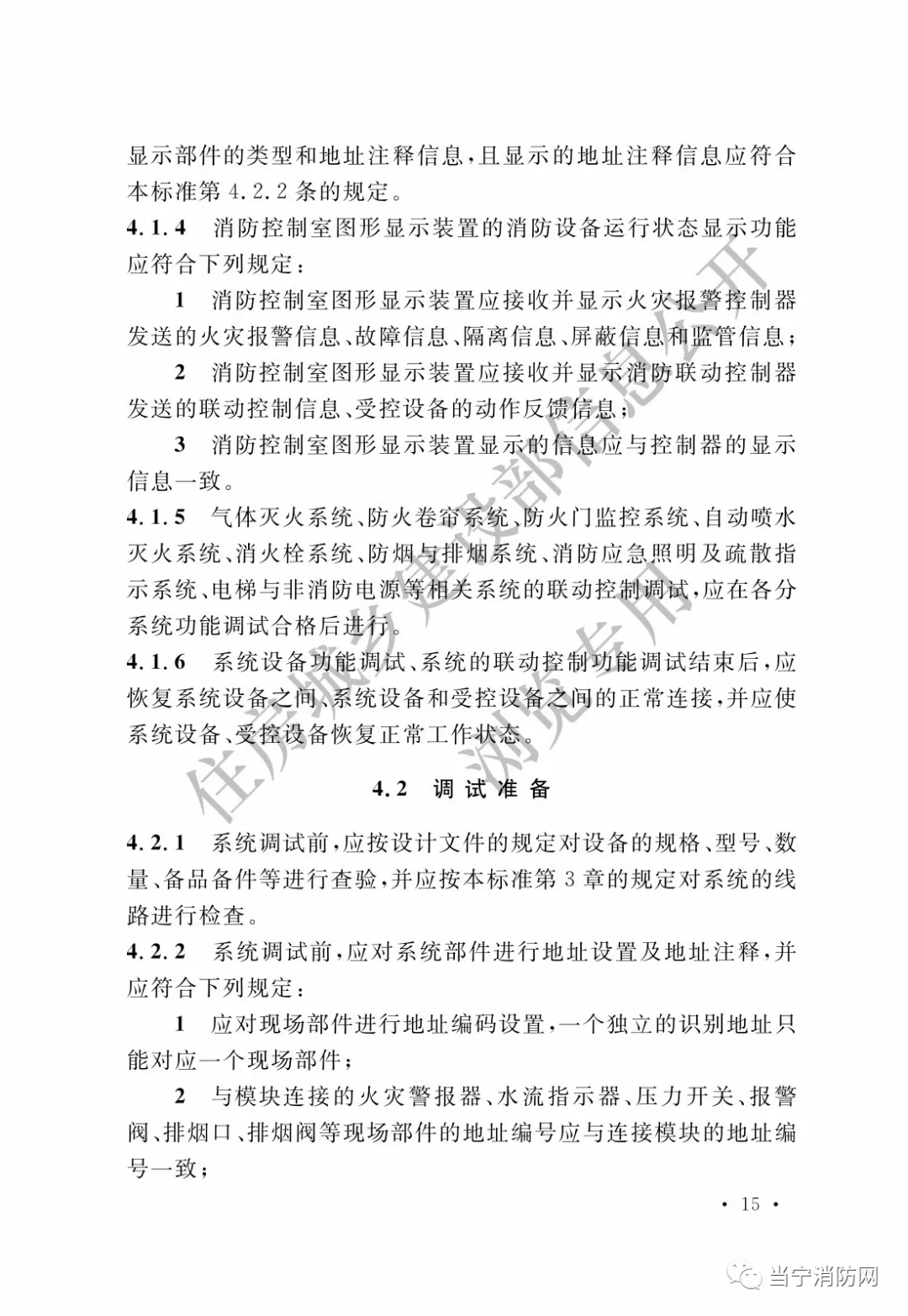
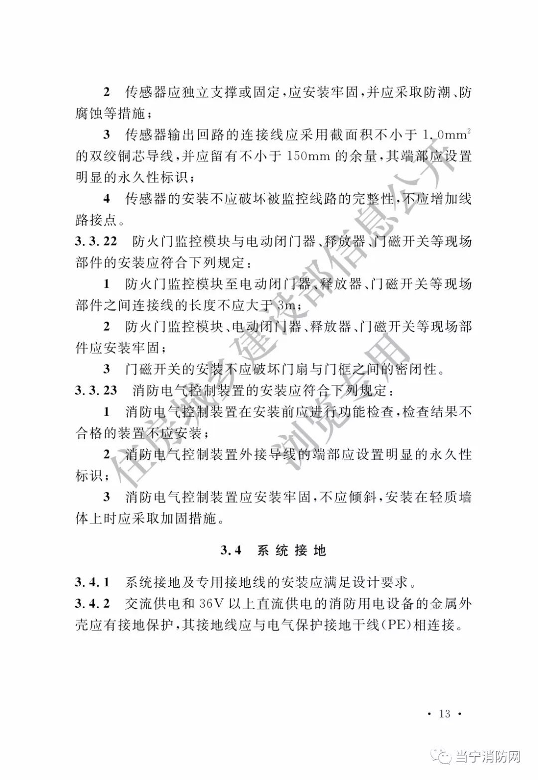
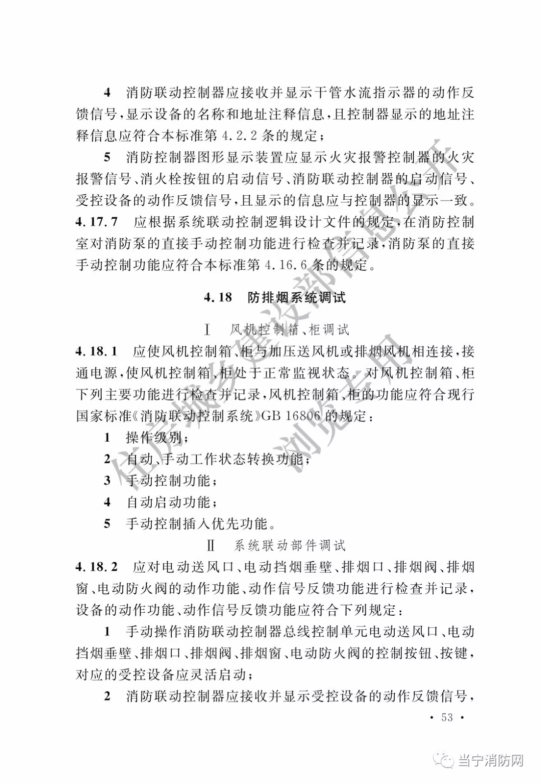
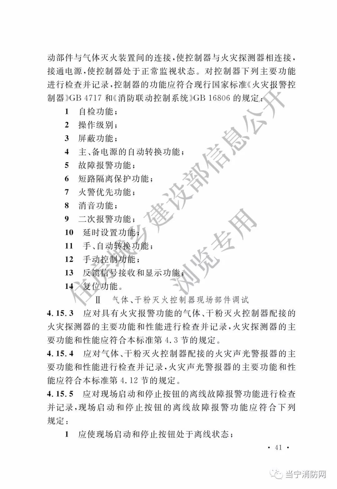
1.补充完善了系统设备部件的安装、调试、检测、验收等有关技术内容;

2.增加了电气火灾监控系统、传输设备(火灾报警传输设备或用户信息传输装置)、防火门监控器、消防设备电源监控器、分布式线型光纤感温火灾探测器和光栅光纤感温火灾探测器的施工、调试、检测及验收要求;

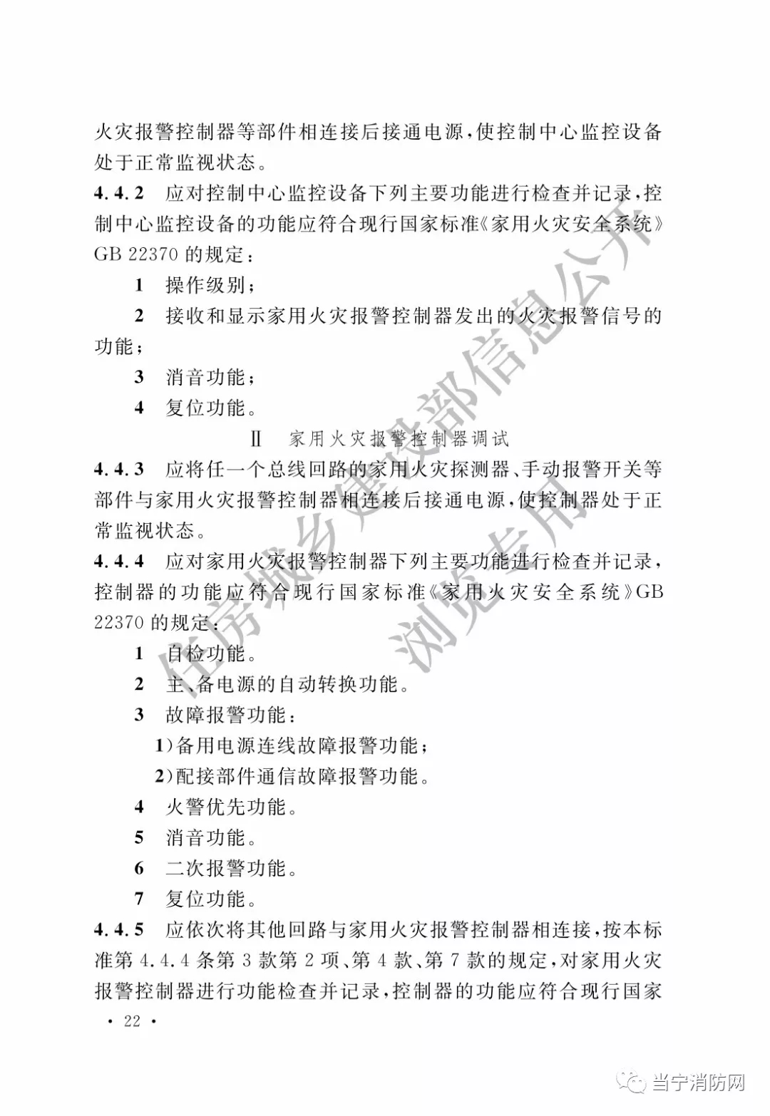
3.增加了家用火灾报警控制器、家用火灾探测器、火灾声光警报器的调试、检测及验收要求;

4.修订了与《火灾自动报警系统设计规范》GB50116-2013不一致、不协调的内容。




4000-577-666

个人微信二维码 个人微信二维码

微信公众号 微信公众号

抖音二维码 抖音二维码

TOP